Instance Verification Kit (IVK)
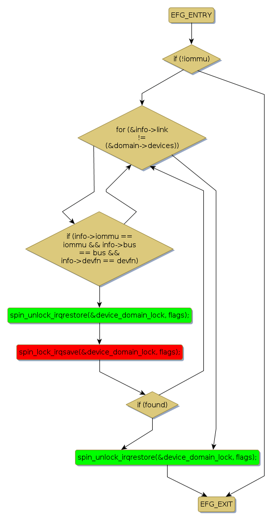
spin lock @ [109442+46+/linux-3.19-rc1/drivers/iommu/intel-iommu.c]
Instance Signature: device_domain_lock
|
The Matching Pair Graph:
|
|
Function Name
|
Control Flow Graph (CFG)
|
Events Flow Graph (EFG)
|
Source Correspondence
|
|
domain_remove_one_dev_info
|
|
|
[108722+26+/linux-3.19-rc1/drivers/iommu/intel-iommu.c]
|